数学 第7页
六上数学分数连加连减计算20套20页|明哥资源

六上数学分数连加连减计算20套20页

------预览已结束,还剩18页未读------您已获得此文档下载权限,请点击底部下载完整文档
明哥的头像|明哥资源SVIP明哥2025年10月22日 22:07
03514
六年级上北师版数学知识点汇总|明哥资源

六年级上北师版数学知识点汇总

------预览已结束,还剩21页未读------您已获得此文档下载权限,请点击底部下载完整文档
明哥的头像|明哥资源SVIP明哥2025年10月22日 18:18
03216
六年级上北师版数学第一单元圆单元测试A卷|明哥资源

六年级上北师版数学第一单元圆单元测试A卷

------预览已结束,还剩16页未读------您已获得此文档下载权限,请点击底部下载完整文档
明哥的头像|明哥资源SVIP明哥2025年10月22日 18:18
02817
六年级上北师版数学第一单元圆单元测试B卷|明哥资源

六年级上北师版数学第一单元圆单元测试B卷

------预览已结束,还剩16页未读------您已获得此文档下载权限,请点击底部下载完整文档
明哥的头像|明哥资源SVIP明哥2025年10月22日 18:17
03216
六年级上北师版数学第一单元测试卷1|明哥资源

六年级上北师版数学第一单元测试卷1

------预览已结束,还剩6页未读------您已获得此文档下载权限,请点击底部下载完整文档
明哥的头像|明哥资源SVIP明哥2025年10月22日 18:17
02814
六年级上北师版数学第一月考真题卷|明哥资源

六年级上北师版数学第一月考真题卷

------预览已结束,还剩2页未读------您已获得此文档下载权限,请点击底部下载完整文档
明哥的头像|明哥资源SVIP明哥2025年10月22日 18:16
03316
六年级上北师版数学第二单元分数混合运算A卷|明哥资源

六年级上北师版数学第二单元分数混合运算A卷

------预览已结束,还剩17页未读------您已获得此文档下载权限,请点击底部下载完整文档
明哥的头像|明哥资源SVIP明哥2025年10月22日 14:08
03414
六年级上北师版数学第二单元分数混合运算单元测试B卷|明哥资源

六年级上北师版数学第二单元分数混合运算单元测试B卷

------预览已结束,还剩17页未读------您已获得此文档下载权限,请点击底部下载完整文档
明哥的头像|明哥资源SVIP明哥2025年10月22日 14:07
03213
六年级上北师版数学第二单元测试卷1|明哥资源

六年级上北师版数学第二单元测试卷1

------预览已结束,还剩6页未读------您已获得此文档下载权限,请点击底部下载完整文档
明哥的头像|明哥资源SVIP明哥2025年10月22日 14:07
03212
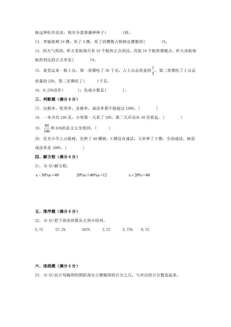
六年级上北师版数学第四单元百分数单元测试A卷|明哥资源

六年级上北师版数学第四单元百分数单元测试A卷

------预览已结束,还剩15页未读------您已获得此文档下载权限,请点击底部下载完整文档
明哥的头像|明哥资源SVIP明哥2025年10月22日 14:06
03013