学习资料共13篇
【2025秋新版】九年级道法上册_第一次月考:常考易错知识点归纳|明哥资源

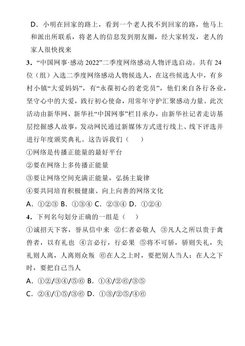
【2025秋新版】九年级道法上册_第一次月考:常考易错知识点归纳

------预览已结束,还剩2页未读------您已获得此文档下载权限,请点击底部下载完整文档
明哥的头像|明哥资源SVIP明哥2025年10月20日 10:06
02416
七年级道法上册期末必考重点知识填空|明哥资源

七年级道法上册期末必考重点知识填空

------预览已结束,还剩3页未读------您已获得此文档下载权限,请点击底部下载完整文档
明哥的头像|明哥资源SVIP明哥2025年10月18日 06:06
03112
【2025秋新版】八年级道法上册期末模拟试卷|明哥资源

【2025秋新版】八年级道法上册期末模拟试卷

------预览已结束,还剩9页未读------您已获得此文档下载权限,请点击底部下载完整文档
明哥的头像|明哥资源SVIP明哥2025年10月16日 14:17
03416
【2025秋新版】九年级道法上册期末真题试卷|明哥资源

【2025秋新版】九年级道法上册期末真题试卷

------预览已结束,还剩10页未读------您已获得此文档下载权限,请点击底部下载完整文档
明哥的头像|明哥资源SVIP明哥2025年10月15日 16:09
03012
【2025秋新版】八年级上道德与法治第一学期期末试卷|明哥资源

【2025秋新版】八年级上道德与法治第一学期期末试卷

------预览已结束,还剩4页未读------您已获得此文档下载权限,请点击底部下载完整文档
明哥的头像|明哥资源SVIP明哥2025年10月15日 10:06
03115
七下道法期末复习专练【做法类】答题常考20问|明哥资源

七下道法期末复习专练【做法类】答题常考20问

------预览已结束,还剩11页未读------您已获得此文档下载权限,请点击底部下载完整文档
明哥的头像|明哥资源SVIP明哥2025年10月14日 12:20
03513
七年级上册道法期末常考辨析题18道|明哥资源

七年级上册道法期末常考辨析题18道

------预览已结束,还剩9页未读------您已获得此文档下载权限,请点击底部下载完整文档
明哥的头像|明哥资源SVIP明哥2025年10月13日 14:22
02413
小学1—6年级重点公式+配套习题|明哥资源

小学1—6年级重点公式+配套习题

------预览已结束,还剩4页未读------您已获得此文档下载权限,请点击底部下载完整文档
明哥的头像|明哥资源SVIP明哥2025年9月30日 10:14
02514
幼小衔接必备反义词大全从字到成语,轻松攻克词汇难关(11页)|明哥资源

幼小衔接必备反义词大全从字到成语,轻松攻克词汇难关(11页)

------预览已结束,还剩9页未读------开通会员后可免费下载高清完整文档
明哥的头像|明哥资源SVIP明哥2025年8月27日 12:22
03517
自律小朋友的打卡表|明哥资源

自律小朋友的打卡表

------预览已结束,还剩0页未读------开通会员后可免费下载高清完整文档
明哥的头像|明哥资源SVIP明哥2025年7月22日 14:17
03112