西师大版数学四年级上册第一单元《万以上数的认识》单元测试卷(B卷)明哥2025年8月15日 06:04更新关注私信02914 ——预览已结束,还剩7页未读——开通会员后可免费下载高清完整文档 温馨提示:本文最后更新于2025-08-15 06:04:29,某些文章具有时效性,若有错误或已失效,请在下方留言或联系站长。 西师大版数学四年级上册第一单元《万以上数的认识》单元测试卷(B卷)此内容为付费资源,请付费后查看¥4.9SVIP免费立即购买您当前未登录!建议登陆后购买,可保存购买订单网络收集虚拟资源自动发货永久使用付费资源已售 63© 版权声明 1 如果您喜欢本站,开通会员赞助下本站,感谢支持! 2 可能会帮助到你: 下载帮助 | 报毒说明 | 进站必看 | 广告合作; 3 本站素材资源不代表本站立场,并不代表本站赞同其观点和对其真实性负责; 4 本站大部分素材资源来源于网络,仅供学习与参考,请于下载后24小时内删除; 5 若作商业用途,请联系原作者授权,若本站侵犯了您的权益请 联系站长 进行删除处理; 6 如若转载,请注明文章出处: THE END数学 喜欢就支持一下吧点赞14 分享QQ空间微博QQ好友海报分享复制链接收藏
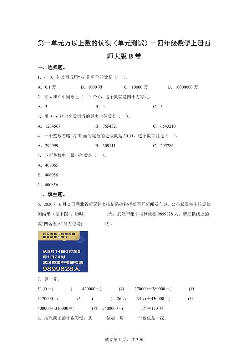
暂无评论内容