
课程来自倪叶明工作室出品的蓝海公众号矩阵项目训练营官网售价1800元。
在做公众号矩阵的过程中除了流量之外,最重要就是变现,如果更详细的描述就是流量利用率,倪叶明老师在了公众号项的时候,大家关心的不是做大做强大之后利润的问题。而问的最多的问题还是如何起步?为了做好流量这一件事,我从去年12月头开始找方法,找一些适合普通人,不需要强大的内容输出能力,不需要高深技术,也能做好的流量的方法,倪叶明老师测试了四种引流的测试平台包括:知乎、网易旗下某平台、贴吧、微博结果效果非常好,本次项目老师只想效果好的平台!
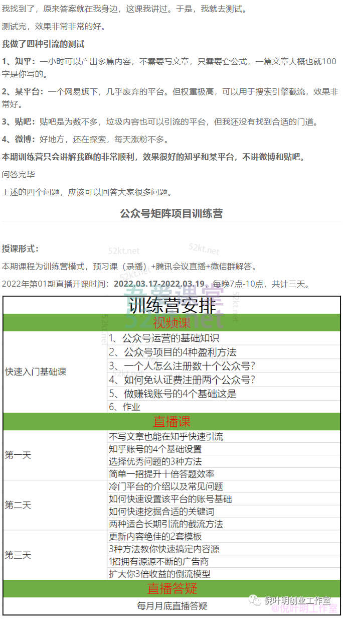
课程从快速入门基础课开始讲起,包括公众号基础、4种盈利模式、一个人如何注册10几个公众号以及做赚钱账号的4中方法,然后是3天的直播课程,在这里就不一一介绍了详细内容课程里面老师会讲到。
倪叶明相关课程:
倪叶明工作室:百度贴吧代找资源项目
2022年3月24日更新了直播课至第二天
课程更新中,后续包更新至完结课程目录和下载链接在文章底部。







课程目录:蓝海公众号矩阵
├材料
盗坤老师A1.png
盗坤老师A2.png
├预习课
盗坤老师1、普通人做公众号能有多赚钱?.mp4
盗坤老师2、公众号项目的四大盈利方法.mp4
盗坤老师3、一人只能注册一个账号?教你注册矩阵!.mp4
盗坤老师4、一次省300,一张营业执照注册,2个账号的方法.mp4
盗坤老师5、做赚钱账号必备的四个基础设置.mp4
盗坤老师6、作业.mp4
直播课
公众号矩阵直播第一天
公众号矩阵第二天











暂无评论内容